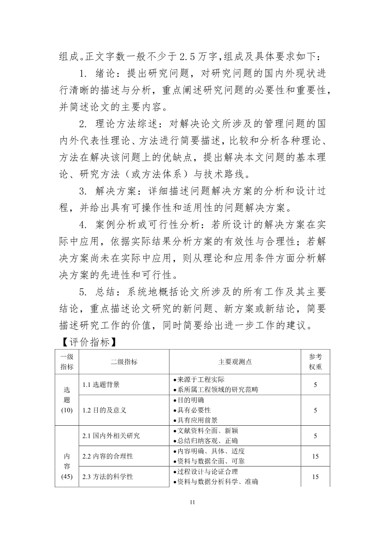
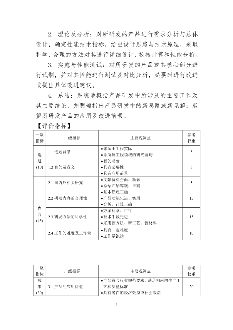
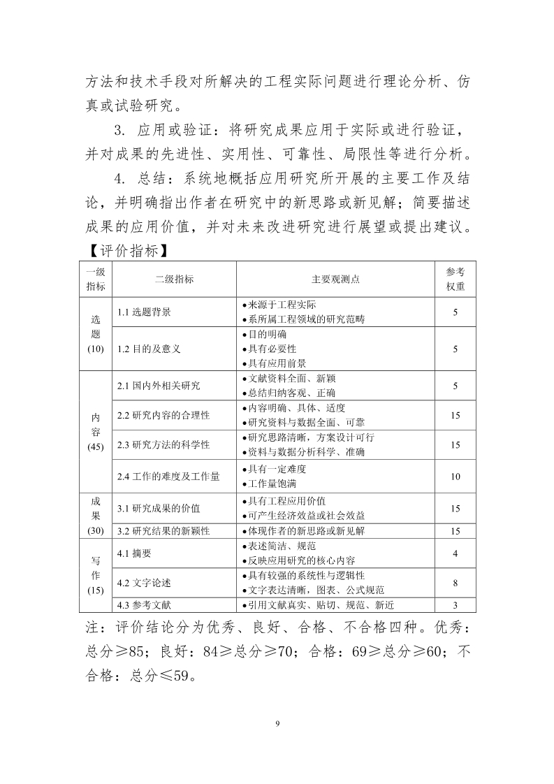
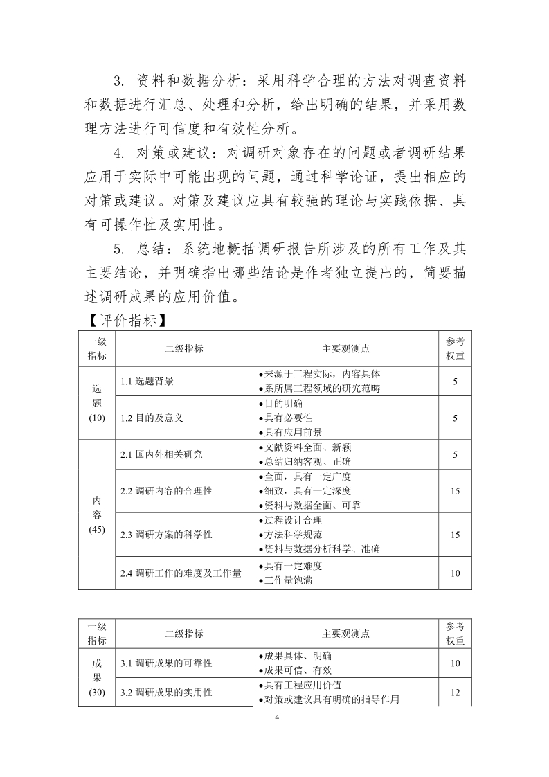
中国·yl23411(永利)集团官网-Officialwebsite
English Version
首页
公司介绍
公司概况
历任领导
现任领导
组织机构
规章制度
百年土木
团队建设
省级重点学科
国家一流专业
国家一流本科课程
建设指导委员会
分学位委员会
分学术委员会
本科教学委员会
教师概况
领军人才
专任教师
行政人员
教辅人员
退休人员
人才培养
旗下产业
研究生教育
博士后教育
职工教育
招生与就业
科学研究
学术交流
科研项目
科研成果
科研方向
仪器设备
社会服务
院企合作
实践基地
党团工学
党务工作
师德师风建设
团学工作
工会工作
员工专栏
首页
员工会介绍
员工企业
员工风采
校园掠影
联系我们
下载中心
教师
员工
其他
人才培养
旗下产业
专业介绍
规章制度
培养方案
教学管理
本科生实践
研究生教育
规章制度
研究生导师团队
博士后教育
职工教育
培养方案
教学管理
招生与就业
规章制度
当前位置:
首页
>>
人才培养
>>
研究生教育
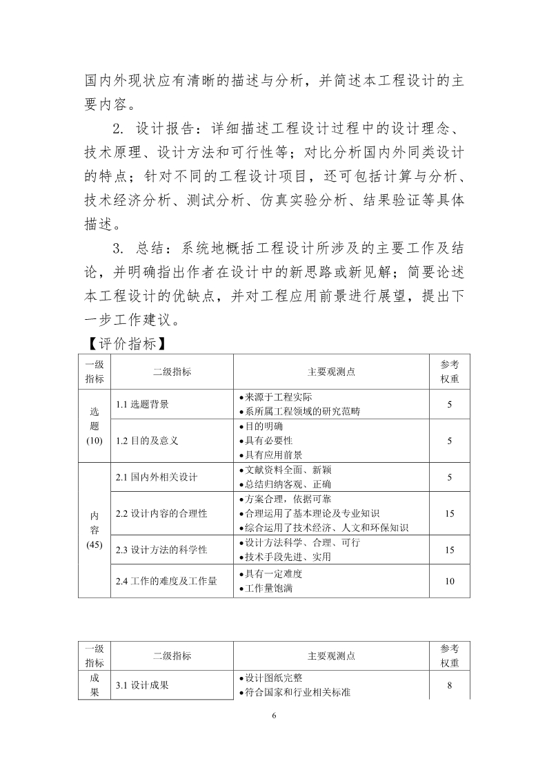
永利yl23411工程类专业硕士学位论文基本要求(试行)
日期:2019年09月27日 作者:来源: 点击数:
【关闭】